<<<<<<< HEAD Flowchart

Mis on Flowchart diagrammid

Flowchart diagramm on visuaalne esitus protsessist või töövoost, kasutades erinevaid sümboleid ja nooli.

Kus Flowchart diagramme kasutatakse

Flowchart diagramme kasutatakse sageli tarkvaraarenduses, äriprotsesside modelleerimisel
ja süsteemianalüüsis, et visualiseerida protsesside kulgu ja otsustuspunkte.

Flowcharti kujundid, tähendused ja kasutusnäited

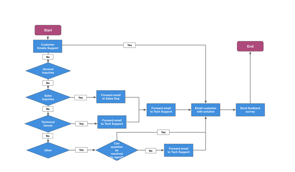
Näidis: Bitcoinäpi vooskeem

Näiteks, Bitcoinäpi vooskeem võib alata kasutaja sisselogimisega (Algus), seejärel
kasutaja valib tehingu tüübi (Otsus), sisestab tehingu andmed (Protsess) ja lõpuks
kinnitab tehingu (Protsess) enne selle saatmist võrgule (Lõpp).

Infoallikad

Skeem

======= Flowchart

Mis on Flowchart diagrammid

Flowchart diagramm on visuaalne esitus protsessist või töövoost, kasutades erinevaid sümboleid ja nooli.

Kus Flowchart diagramme kasutatakse

Flowchart diagramme kasutatakse sageli tarkvaraarenduses, äriprotsesside modelleerimisel
ja süsteemianalüüsis, et visualiseerida protsesside kulgu ja otsustuspunkte.

Flowcharti kujundid, tähendused ja kasutusnäited

Näidis: Bitcoinäpi vooskeem

Näiteks, Bitcoinäpi vooskeem võib alata kasutaja sisselogimisega (Algus), seejärel
kasutaja valib tehingu tüübi (Otsus), sisestab tehingu andmed (Protsess) ja lõpuks
kinnitab tehingu (Protsess) enne selle saatmist võrgule (Lõpp).

Infoallikad

Skeem

>>>>>>> f2796d0c36ce68d0a58c0fc87b8123894e8f9dbd